• Главное окно программы
  • Окно настройки программы
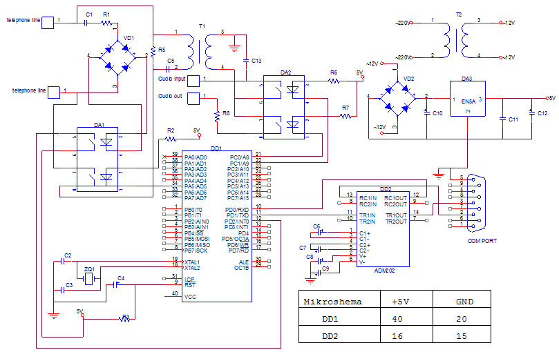
  • Схема автоотвотчика
  • Код для контроллера
Komputerowa automatyczna sekretarka
  • Miasto:Perm
  • Rok:2004 г.
  • Spółka:
    Parsek
  • Zleceniodawca:
  • Rola w projekcie:
    Programista
  • Kategoria projektu:
  • Technologie:
    Delphi, Assembler AVR

Opis projektu

Projekt — to niewielki program komputerowy, która w automatycznym trybie wita klienta spólki, proponuje mu zostawic wiadomosc glosowa, które jest zapisywane na dysk komputera dla dalszej obróbki przez sekretarza. Dla polaczenia z linia telefoniczna zostala opracowana niewielki elektroniczny obwód drukowany, która podlaczali do komputera przez COM port. Dla kierowania obwodem byl stosowany kontroler ATmega8515.